
镉(Cd)是一种具有优良理化性质的金属元素,随着技术的发展,镉已被大量应用。与此同时,环境中的镉暴露已成为一个日益严重的问题,并因其毒性而引起了广泛的关注。现代医学研究表明,镉暴露会损害机体内的各种器官,特别是肝脏的。具体来说,Cd2+与谷胱甘肽(GSH)和蛋白质上的巯基结合,生物体发生氧化应激,导致活性硫(RSS)、活性氮(RNS)和活性氧(ROS)的过量生产,以及肝组织中的蛋白质失活。然而,当肝脏中RSS、RNS和ROS的数量超过抗氧化物质的清除能力时,自由基会从肝细胞的DNA和蛋白质中捕获电子,导致肝细胞的细胞膜和线粒体发生过氧化损伤。这最终导致肝细胞和组织的损伤甚至坏死,引发各种肝脏疾病,如肝损伤、肝纤维化,甚至肝癌。
SO2是一种强氧化和高活性气体(一种常见的RSS),在继NO、CO和H2S后成为一种新的气体信号生物标志物分子,与各种炎症和肝脏疾病,特别是肝损伤有关。因此,为了了解镉离子(Cd2+)诱导的肝损伤与生物标志物二氧化硫(SO2)之间的纠缠关系,开发了SO2可调近红外比率荧光探针SMP,作为一种可靠的生物分析工具检测SO2来诊断和评估体内肝损伤的程度。
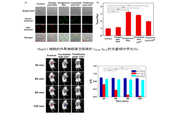
结果发现荧光探针SMP具有高选择性、优异的灵敏度(LOD=80.3 nM)、快速响应时间和高成像分辨率等优点。与外源性SO2孵育的HepG2细胞中,红色通道的荧光几乎消失,而在绿色通道中观察到明显的荧光信号增强。同时,在Cd2+诱导产生SO2组中发现相似现象。然而,HepG2细胞在暴露于Cd2+后,用N-乙酰半胱氨酸(NAC)作为肝毒性的解毒剂。发现细胞表现出红色荧光信号增强,绿色荧光强度减弱,而荧光强度比(IGreen/IRed)降低了约3倍。此外,在肝损伤小鼠模型中,用NAC治疗肝损伤小鼠并进行成像。治疗后,荧光显著增加证明了肝损伤程度明显降低,荧光强度比(Ib3-n/Ib3-1)恢复了90%。

研究亮点
l SMP包含两个NIR荧光团,具有双NIR发射比率信号输出。
l SMP具有快速响应时间和出色的LOD,可低至80.3 nM。
l SMP成功地用于检测Cd2+诱导的生物系统中的内源性SO2。
研究结论




电话:0731-85658893
邮箱:www.csuft.edu.cn
地址:长沙市韶山南路498号
邮政编码:410004